有关地塞米松的其它信息请参见地塞米松的处方信息。
3. 基于不良反应的剂量调整
对卡非佐米采取的推荐措施和剂量调整请参见表 2。如何降低剂量水平请参见表 3。地塞米松的推荐剂量信息请参见地塞米松处方信息。
表 2. 在卡非佐米治疗期间因不良反应 a而作出的剂量调整
ANC=中性粒细胞绝对计数
a 剂量水平降低请参见表 3。
b CTCAE 3 级和 4 级。
表 3. 卡非佐米因不良反应降低剂量水平

表 4. 复溶所需体积
4. 轻轻旋转和/或慢慢颠倒西林瓶 1 分钟左右,或者直到完全溶解。为避免产生泡沫,请勿摇晃。若起泡,将溶液静置于瓶中,直至泡沫消退(5 分钟左右)且溶液澄清。
5. 给药前需肉眼观察溶液是否含有颗粒物,是否变色。复溶产品应为无色澄清溶液。若观察到复溶产品有任何变色或颗粒物,请勿使用。
6. 丢弃含未用完药液的西林瓶。请勿将多个西林瓶中未使用的部分混合。一个西林瓶不能用于多次给药。
7. 卡非佐米可在复溶后直接静脉输注,也可在容量为 50 mL 或 100 mL 的静脉输液袋中经 5%葡萄糖注射液稀释后给药。请勿静脉推注。
8. 当通过输液袋给药时,使用 21 号或外径更小的针头(针头外径不超过0.8 mm)从瓶中抽取计算的剂量(参见【用法用量】),(按计算的总剂量和输注时间)将其在容量为 50mL 或 100mL 的静脉输液袋中经5%葡萄糖注射液进行稀释。
复溶的卡非佐米在各种温度和容器条件下的稳定性见表 5。
表 5. 复溶的卡非佐米的稳定性
a 从复溶到给药的总时间不应超过 24 小时。
b 5%葡萄糖注射液。
【不良反应】临床试验经验
安全性特征总结
最常见的不良反应(发生率 > 20%)为:贫血、疲乏、血小板减少症、腹泻、呼吸道感染、恶心、发热、咳嗽、呼吸困难、中性粒细胞减少症和高血压。
卡非佐米治疗期间可能发生的严重不良反应包括:心力衰竭、心肌梗死、心脏骤停、心肌缺血、间质性肺病、肺炎、急性呼吸窘迫综合征、急性呼吸衰竭、肺动脉高压、呼吸困难、高血压(包括高血压危象)、急性肾损伤、肿瘤溶解综合征、输注相关反应、胃肠道出血、颅内出血、肺出血、血小板减少症、肝衰竭、乙型肝炎病毒再激活、可逆性后部脑病综合征(PRES)、血栓性微血管病和血栓性血小板减少性紫癜/溶血尿毒综合征(TTP/HUS)。
在卡非佐米临床研究中,心脏毒性和呼吸困难通常发生在卡非佐米治疗早期(参见【注意事项】)。
对不同研究进行交叉比较,显示以下不良反应可能存在剂量相关性:心力衰竭、呼吸困难、高血压、肺动脉高压。
不良反应列表
在以下表格中(见表 6),根据汇总临床研究数据集中(n = 4001)每种不良反应报告的发生率确定频率类别。不良反应按 MedDRA 系统器官分类和频率的顺序列出。频率分级包括:十分常见(≥1/10)、常见(≥1/100 至<1/10)、偶见(≥ 1/1,000 至 <1/100 )、罕见(≥ 1/10,000 至 <1/1,000 )、十分罕见(<1/10,000)和未知(不能根据现有数据估计频率)。在每个频率分组中,不良反应按严重性降序排列。
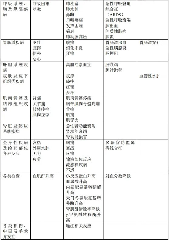
表 6. 不良反应列表
*根据大多数患者接受预防治疗的临床试验数据计算频率。
特定不良反应的描述
心力衰竭、心肌梗死和心肌缺血
在卡非佐米临床研究中,约 5%受试者报告心力衰竭(约 3%受试者发生≥3级事件,0.2%受试者发生 5 级事件),约 1%受试者报告心肌梗死(约 1%受试者发生≥3 级事件,0.2%受试者发生 5 级事件),< 1%受试者报告心肌缺血(< 1%受试者发生≥3 级事件,没有受试者发生 5 级事件)。这些事件通常发生在卡非佐米治疗早期(< 5 个周期)。卡非佐米治疗期间心脏疾病的临床管理,请参见【注意事项】。
呼吸困难
卡非佐米临床研究中约 24%的受试者报告呼吸困难。大多数呼吸困难不良反应为非严重(< 5%的受试者发生≥3 级事件,< 0.1%的受试者发生 5 级事件),结局为“已缓解”,很少导致治疗中止,且在研究早期发生(< 3 个周期)。卡非佐米治疗期间呼吸困难的临床管理,请参见【注意事项】。
高血压,包括高血压危象
卡非佐米给药后发生高血压危象(高血压急症或高血压危症)。其中一些事件具有致死性。在临床研究中,约 21%的受试者发生高血压不良事件,8%的受试者发生≥3 级高血压事件,没有受试者发生 5 级事件。< 0.5%的受试者发生高血压危象。既往有或无高血压病史的患者之间高血压不良事件的发生率相似。关于卡非佐米治疗期间高血压的临床管理,请参见【注意事项】。
血小板减少症
卡非佐米临床研究中大约 33%的受试者报告血小板减少症,大约 20%的受试者发生≥3 级事件,没有受试者发生 5 级事件。卡非佐米通过抑制巨核细胞的血小板释放引起血小板减少,导致典型的周期性血小板减少,血小板最低值出现在每个 28天周期的第 8天或第 15天,通常在下一个周期开始时恢复至基线水平。关于卡非佐米治疗期间血小板减少症的临床管理,请参见【注意事项】。
静脉血栓栓塞事件
接受卡非佐米的患者已报告静脉血栓栓塞事件病例,包括深静脉血栓形成和有致死性结局的肺栓塞(参见【注意事项】)。在卡非佐米联合不同治疗的临床试验中,静脉血栓栓塞的发生率为 12.5%-15.6%,≥3 级事件发生率为3.5%-5.6%。在中国开展的研究中,静脉血栓栓塞的发生率为 1.6%,≥3 级事件发生率为 0.8%。
肝衰竭
已报告肝衰竭病例,包括致死性病例。在临床研究中,< 1%的受试者发生≥3 级事件,< 0.1%的受试者发生 5 级事件。关于卡非佐米治疗期间肝毒性的临床管理,请参见【注意事项】。
周围神经病变
在卡非佐米联合不同治疗的临床试验中,≥2 级周围神经病变的发生率为7%。
上市后经验
在卡非佐米获批后的使用过程中还发现了下列不良反应。由于这些不良反应属于自发报告,无法确定相应的患者人群大小,因此,通常无法可靠地估计这些不良反应的发生率或者确定这些不良反应与药物暴露间的因果关系:心肌病、溶血性尿毒综合征(HUS)、乙肝病毒再激活、胃肠穿孔、心包炎以及巨细胞病毒感染(包括脉络膜视网膜炎、肺部炎症、小肠结肠炎和病毒血症)、喉水肿。
【禁忌】
●对本品活性成分或任何辅料过敏者禁用。
●哺乳期妇女禁用。
●由于卡非佐米与其他药品联合用药,请参考联用药品说明书,了解其他禁忌。
【注意事项】
1. 心脏毒性
卡非佐米治疗后曾出现新发或既存的心力衰竭加重(比如,充血性心力衰竭、肺水肿、射血分数降低),也曾出现限制性心肌病、心肌缺血和心肌梗死,并报告过致死性事件。曾在卡非佐米给药一天内发生过心脏骤停致死事件,并报告过致死性的心力衰竭和心肌梗死。
心脏毒性可发生于基线心室功能正常的患者中。在卡非佐米临床研究中,心脏毒性可发生于卡非佐米治疗的任何时期。在评估卡非佐米联合治疗的临床试验中,心力衰竭事件的发生率为 8%(参见【不良反应】)。
虽然第 1 周期每次给药前都需要充分水化,但需要对所有患者进行是否存在容量负荷过重的监测,尤其是有心力衰竭风险的患者。对于基线存在心力衰竭的患者或者有心力衰竭风险的患者,根据临床实际情况调整液体总摄入量(参见【用法用量】)。
治疗期间监测患者的心力衰竭或心肌缺血的症状和体征。如果怀疑患者出现了心脏毒性,则立即进行评估。当发生 3 级或 4 级心脏不良反应时,暂停使用卡非佐米,直到恢复,并基于获益/风险评估结果考虑是否降低 1 个剂量水平重新开始卡非佐米给药(参见【用法用量】)。
≥75 岁患者的心力衰竭风险增加。亚洲患者发生心力衰竭的风险也增加。
建议在开始治疗前彻底评估心血管危险因素。
目前已开展的临床试验中未纳入纽约心脏协会 III 级和 IV 级心力衰竭、新近发生心肌梗塞、传导异常、心绞痛或经药物治疗仍未得以控制的心律失常患者。上述患者发生心脏并发症的风险可能更高,在接受卡非佐米治疗前需接受全面的医学评估(包括血压控制和体液管理),并密切随访,谨慎治疗。
2. 心电图改变
在临床研究中有 QT 间期延长的病例报道,不能排除卡非佐米对 QT 间期的影响。
3. 肺毒性
在接受卡非佐米治疗的患者中,有大约 1%的患者发生了急性呼吸窘迫综合征(ARDS)、急性呼吸衰竭和急性弥漫浸润性肺病(比如肺炎和间质性肺病)。部分事件导致患者死亡。如果发生药物导致的肺毒性,应停用卡非佐米,直至好转,再根据医生的获益风险评估,考虑是否重新启动本品治疗(参见【用法用量】)。
4. 肺动脉高压
在接受卡非佐米治疗的患者中,有大约 1%的患者报告了肺动脉高压,其中少于 1%患者的肺动脉高血压为 3 级或以上,包括部分为致死性事件。有临床指征时用心脏影像和/或其它检查进行评估。出现肺动脉高压时暂时停药,直到消失或回到基线水平,并根据获益/风险评估考虑是否重新开始使用卡非佐米(参见【用法用量】)。
5. 呼吸困难
28%接受卡非佐米治疗的患者出现呼吸困难,其中 4%的患者为 3 级或更高。对呼吸困难进行评估,以排除心力衰竭和肺部综合征等心肺疾病。出现 3 级或 4级呼吸困难时暂时停药,直到消退或回到基线水平,并根据获益/风险评估考虑是否重新开始使用卡非佐米(参见【用法用量】、【注意事项】和【不良反应】)。
6. 高血压
已在接受卡非佐米治疗的患者中观察到高血压事件,包括高血压危象和高血压急症,其中包括致死性事件。在开始卡非佐米治疗之前和治疗期间,建议控制高血压。在接受卡非佐米治疗期间,应定期监测所有患者的血压。如果高血压无法得到良好控制,则暂时停药并进行评估。根据获益/风险评估考虑是否重新开始使用卡非佐米(参见【用法用量】)。
7. 急性肾功能衰竭
已有病例在接受卡非佐米治疗后出现急性肾功能衰竭。其中部分事件导致死亡。在接受卡非佐米治疗的患者中,大约 11%发生了肾功能不全不良事件(包括肾功能衰竭)。在接受卡非佐米单药治疗的晚期复发性和难治性多发性骨髓瘤患者中,急性肾功能衰竭报告频率更高。基线时估算的肌酐清除率(采用 Cockcroft Gault 公式计算)降低的患者,出现致死性肾功能衰竭风险更高。应至少每月进行一次,或根据临床实践指南监测血清肌酐和/或估算肌酐清除率,尤其是在基线肌酐清除率较低的患者中。必要时降低用药剂量或暂停给药(参见【用法用量】)。
8. 肿瘤溶解综合征
已有患者在接受卡非佐米治疗后出现肿瘤溶解综合征(TLS),甚至因此死亡。高肿瘤负荷的多发性骨髓瘤患者发生 TLS 的风险更高。在第 1 周期卡非佐米治疗前,应确保对患者充分补液,在后续周期中,也应根据需要确保对患者充分补液(参见【用法用量】)。建议对存在 TLS 风险的患者给予降尿酸的药物治疗。治疗期间应监测 TLS 的相关指标,包括监测血清电解质,一旦出现TLS 应立即处理,包括中断卡非佐米,直到 TLS 消失(参见【用法用量】)。
9. 输液相关反应
在接受卡非佐米治疗的患者中,有患者发生了输液相关反应,包括危及生命的输液反应。其体征和症状包括发热、寒战、关节疼痛、肌肉疼痛、面部潮红、面部水肿、喉水肿、呕吐、虚弱、气促、低血压、晕厥、胸部紧迫感或心绞痛。这些反应在卡非佐米给药后即刻或 24 小时内发生。地塞米松应在卡非佐米前给药,以降低输液相关反应的发生率和严重程度(参见【用法用量】)。应告知患者该反应的风险和症状以及一旦出现输液相关反应症状应立刻告知医务人员。
10. 出血
接受卡非佐米治疗的患者中有出现致死性或严重出血的病例。出血事件包括胃肠道、肺部和颅内出血以及鼻衄。出血可为自发性的,曾有患者在没有创伤的情况下出现颅内出血。在血小板计数低和正常的患者中均有出血的报道。在不使用抗血小板治疗或抗凝剂治疗的患者中也有出血的报道。积极评估失血的症状和体征。必要时降低剂量或暂停给药(参见【用法用量】和【不良反应】)。
11. 血小板减少症
卡非佐米可导致血小板减少症,血小板最低值出现在每个周期(28 天/周期)的第 8 天至第 15 天,并通常在下一个周期开始时回到基线水平(参见【不良反应】)。在卡非佐米临床试验中,大约 32%的患者出现了血小板减少症。在卡非佐米治疗期间应密切监测血小板计数。根据临床指征减少或暂停给药(参见【用法用量】)。血小板减少时可能会发生出血(参见【不良反应】和【注意事项】)。
12. 静脉血栓形成
已在接受卡非佐米治疗的患者中观察到静脉血栓栓塞事件,包括深静脉血栓形成和肺栓塞。
有血栓栓塞危险因素(包括既往有血栓疾病病史)的患者应接受密切监测。应采取措施尽量控制和减少高危因素(如吸烟、高血压、高脂血症)。在联合使用可能增加血栓形成风险的其他药物(如促红细胞生成药物或激素替代治疗)时,应谨慎用药。建议患者和医生关注血栓栓塞的症状和体征。如患者出现呼吸急促、胸闷、咯血、手臂或腿部肿胀或疼痛时,应及时就医。
推荐在接受卡非佐米联合地塞米松治疗的患者中进行血栓预防。血栓预防方案应基于患者潜在风险的评估结果确定。
正在使用有血栓形成风险的口服避孕药、激素避孕药或激素替代治疗的患者在本品治疗期间应考虑选择其它有效的避孕方法或激素缺乏征的治疗(参见【孕妇及哺乳期妇女用药】)。
13. 肝脏毒性和肝功能衰竭
已有患者(<1%)在接受卡非佐米治疗期间出现了肝功能衰竭,包括致死性病例。卡非佐米可导致血清转氨酶升高。无论患者的基线肝酶水平如何,均应定期监测肝酶水平。必要时减少或暂停给药(参见【用法用量】和【不良反应】)。
14. 血栓性微血管病
在接受卡非佐米治疗的患者中,有患者报告了血栓性微血管病,包括血栓性血小板减少性紫癜/溶血尿毒综合征(TTP/HUS)。部分事件导致患者死亡。监测 TTP/HUS的症状和体征。如果怀疑患者发生了 TTP/HUS,则停用卡非佐米并进行评估。如果排除 TTP/HUS 诊断,则可以重新开始卡非佐米给药。在既往发生过 TTP/HUS 的患者中重新开始卡非佐米给药的安全性尚且未知(参见【用法用量】)。
15. 可逆性后部脑病综合征
在接受卡非佐米治疗的患者中,有患者出现了可逆性后部脑病综合征(PRES)。PRES 之前被称作可逆性后部白质脑病综合征(PRLS),是一种神经系统疾病,可表现为惊厥、头痛、昏睡、意识混乱、失明、意识状态改变以及其它视觉和神经系统紊乱,同时伴有高血压。经神经系统放射检查(MRI)可以确诊。如果怀疑患者发生了 PRES,则停用卡非佐米并进行评估。在既往发生过 PRES 的患者中重新开始卡非佐米给药的安全性尚且未知。
16.乙型肝炎病毒再激活
在接受卡非佐米的患者中有乙肝病毒(HBV)再激活的病例报道。所有患者在开始使用卡非佐米治疗前都应进行HBV筛查。对于乙肝血清学阳性的患者,应考虑抗病毒药物的预防,应在治疗期间和结束后监测HBV重新激活的临床和实验室迹象。如有必要,应咨询乙肝治疗专家。HBV重新激活得到充分控制后,恢复卡非佐米治疗的安全性尚不清楚。因此,应与HBV管理专家讨论恢复卡非佐米的治疗。
17. 进行性多灶性白质脑病
进行性多灶性白质脑病(PML)可以导致患者死亡。已有使用过卡非佐米的患者发生了 PML。任何患者若新出现了或改变了原有神经学症状或体征,需要考虑PML。如果怀疑发生了PML,则应终止卡非佐米治疗并开始评估PML,包括请神经科医生会诊。
18. 避孕
根据药物作用机理和动物实验结果,卡非佐米在妊娠女性中使用时可导致胎儿损害。应告知妊娠女性卡非佐米对胎儿的潜在危害。具有生育能力的女性在使用卡非佐米治疗期间和接受最后一剂治疗后 6 个月时间内需进行有效避孕。建议有女性性伴侣且其生育能力正常的男性在接受卡非佐米治疗和接受最后一剂治疗 3 个月时间内采取有效的避孕措施(参见【孕妇及哺乳期妇女用药】和【药理毒理】)。
19. 对驾驶和操作机械能力的影响
卡非佐米对驾驶和操作机械能力的影响不大。已在临床研究中观察到疲劳、头晕、昏厥、视力模糊、嗜睡和/或血压下降。在使用卡非佐米的患者出现以上症状时,不建议驾驶或操作机械。
20. 钠含量
本品每瓶含有 216 毫克钠,相当于世界卫生组织建议成人每日最大摄入量 2克钠的 11%。对于需接受控制钠含量饮食的患者需关注本品的钠含量。
【孕妇及哺乳期妇女用药】
1. 妊娠
根据动物研究结果和卡非佐米作用机理(参见【药理毒理】),卡非佐米能造成胎儿损害。尚未在妊娠女性中开展卡非佐米的研究来了解与发育不良结局有关的药物相关风险。卡非佐米在低于临床剂量条件下引起兔的胚胎 – 胎仔死亡。应当告知妊娠女性有关胎儿潜在风险的信息。
2. 哺乳
尚无有关人乳中是否存在卡非佐米及卡非佐米是否对母乳喂养婴儿或乳汁分泌产生影响的相关数据。由于多种药物可分泌至人乳中,并且尚不清楚卡非佐米是否会引起接受哺乳的婴儿发生严重不良反应,建议哺乳期女性在接受卡非佐米治疗及治疗后 2 周内不进行哺乳喂养。
3. 避孕
根据药物作用机理和动物实验结果,妊娠女性接受卡非佐米治疗可导致胎儿损害。正在使用有血栓形成风险的口服避孕药、激素避孕药或激素替代治疗的患者在本品治疗期间应考虑选择其它有效的避孕方法或激素缺乏征的治疗。建议向妇产科医生咨询有效的避孕方法或激素缺乏征的治疗。
妊娠检测
在开始卡非佐米治疗前对具有生育能力的女性进行妊娠检测。
避孕
女性
建议具有生育能力的女性患者在卡非佐米治疗期间以及接受最后一剂治疗至少 6 个月内采用有效的避孕措施。
男性
建议有女性性伴侣且其生育能力正常的男性在接受卡非佐米治疗以及接受最后一剂治疗 3 个月内采取有效的避孕措施。
4. 生育力
根据卡非佐米的作用机制,卡非佐米可能对男性或女性生育能力有影响(参见【药理毒理】)。尚无关于卡非佐米对人生育能力影响的数据。
【儿童用药】
尚无本品用于 18 岁以下患者的临床研究资料。
【老年用药】
在卡非佐米临床研究的 1691 名患者中,50.4%为 65 岁及以上,而 15.4%为75 岁及以上。年龄大于等于 65 岁患者的严重不良反应发生率高于年龄相对较低的患者。未观察到老年患者与年轻患者间有效性的总体差异。
在卡非佐米临床研究中,一些不良事件(包括心律失常、心衰(参见【注意事项】)、呼吸困难、白细胞减少和血小板减少)在年龄≥75 岁的患者中的发生率高于年龄<75 岁的患者。
【药物相互作用】
卡非佐米主要通过肽酶和环氧化物水解酶代谢,因此,卡非佐米的药代动力学特征不太可能受到细胞色素 P450 抑制剂或诱导剂的影响。
体外数据表明,卡非佐米对人肝细胞CYP3A4 没有诱导作用。与27mg/m2(输注 2-10 分钟)卡非佐米联合使用时,咪达唑仑(CYP3A 底物)的药代动力学不受影响,这表明卡非佐米预计不会抑制 CYP3A4/5 底物的代谢,也不会诱导CYP3A4。未进行卡非佐米 56 mg/m2 剂量下的药物相互作用临床研究。尚不清楚卡非佐米在治疗浓度下是否是 CYP1A2、2C8、2C9、2C19 和 2B6 的诱导剂,因此应谨慎使用这些酶底物的药物(如口服避孕药)。应采取有效的避孕措施(参考来那度胺当前的产品特征概述),如果患者正在使用口服避孕药,应使用另一种有效的避孕措施。
体外数据表明,卡非佐米不会抑制 CYP1A2、2B6、2C8、2C9、2C19 和 2D6,预计卡非佐米不会影响这些酶底物药物的暴露量。
卡非佐米是 P-糖蛋白(P-gp)底物,但不是 BCRP 底物。然而,考虑到卡非佐米是静脉给药,在体内被广泛代谢,因此,卡非佐米的药代动力学特征不太可能受到 P-gp 或 BCRP 抑制剂或诱导剂的影响。体外数据表明,卡非佐米在 3μM(低于治疗剂量预期浓度)时,可抑制地高辛(P-gp 底物)25%的外排转运。当卡非佐米与 P-gp 底物(如地高辛、秋水仙碱)联合使用时,应谨慎。
体外数据表明,卡非佐米抑制 OATP1B1 的 IC50为 2.01μM,尚不清楚卡非佐米是否抑制其他转运蛋白 OATP1B3、OAT1、OAT3、OCT2 和 BSEP。卡非佐米不会抑制人 UGT2B7,但会抑制人 UGT1A1(IC50为 5.5μM)。但考虑到卡非佐米在体内被快速消除,尤其是输注结束后的 5 分钟全身浓度快速下降,因此,卡非佐米与 OATP1B1 和 UGT1A1 底物发生临床相关的相互作用的可能性较低。
【药物过量】
已有报道,在一次错误给予200 mg卡非佐米后患者急性出现寒战、低血压、肾功能受损、血小板减少和淋巴细胞减少。
对卡非佐米使用过量没有已知的特异性解毒药。发生药物使用过量时,应监测患者,特别是观察是否发生【不良反应】中列出的不良反应。
【临床试验】
联合地塞米松用于中国复发和难治性多发性骨髓瘤患者的治疗
20140242(NCT03029234)
20140242 是一项卡非佐米联合地塞米松(Kd)用于中国复发和难治性多发性骨髓瘤患者的开放标签、单治疗组的多中心研究,该研究纳入的受试者既往至少接受过 2 种治疗,包括烷化剂或蒽环类药物、硼替佐米和一种免疫调节剂治疗,且最近一次治疗无效(即:经末次治疗缓解≤25%,或在末次治疗期间或治疗后 60 天内发生疾病进展)。共 123 名患者入组并接受卡非佐米治疗。中位年龄 60 岁(范围:36 岁~88 岁),54.4%为男性;在基线时 26.0%的患者为 ISS 3 期;既往治疗方案中位数为 4.0(范围:2~19),其中 39.8%的患者既往接受方案数≥5 种;16.3%的患者曾接受过移植;所有患者都接受过蛋白酶体抑制剂(PI)和免疫调节剂(IMiD)治疗,其中 75.6%对任何含 PI 方案难治,97.6%患者对任何含 IMiD 方案难治,74.0%对包括 PI 和 IMiD 的方案均难治。在该试验中,卡非佐米起始剂量为20 mg/m2,从第1周期第8天开始升高至27 mg/m2。卡非佐米每周给药 2次,每次输注 30分钟,在每 28天一周期的第 1、2、8、9、15 和 16 天给药。地塞米松 20 mg 在每个周期的第 1、2、8、9、15、16、22 和23 天通过口服或静脉途径给药。
由独立疗效评价委员会(IRC)根据国际骨髓瘤工作组(IMWG)缓解标准,基于总体缓解率(ORR)评估卡非佐米的有效性结果见表 7。
表 7. 独立审查委员会评估的最佳总体缓解(安全性人群)

Kd = 卡非佐米联合地塞米松
a 最佳总体缓解是指受试者在研究期间的最佳缓解。总体缓解是指最佳总体缓解达到部分缓解、非常好的部分缓解、完全缓解、或严格意义的完全缓解。
b 精确二项 CI。
IRC 评估的中位无进展生存期(PFS)为 5.6(95%CI:4.6;6.5)个月。第12 个月时的 PFS 无事件率为 24.1%。PFS 的中位随访时间为 8.9 个月。IRC 评估的中位缓解持续时间(DOR)无法估计(NE ,[95%CI:7.4 个月,NE])。中位总生存期(OS)为 16.6(95%CI:12.2,NE)个月 ,第 12 个月时的 OS 无事件率为 63.3%,中位随访时间为 10.4 个月。
基于上述单臂临床试验的客观缓解率结果附条件批准该适应症。本品的完全批准将取决于一项确证性临床试验的结果。
【药理毒理】
药理作用
卡非佐米为四肽环氧酮结构的蛋白酶体抑制剂,能够不可逆地结合 20S 蛋白酶体(即 26S 蛋白酶体蛋白水解核心颗粒)的 N-末端含苏氨酸活性位点。卡非佐米对实体瘤和血液肿瘤细胞具有体外抗增殖和促凋亡活性。在动物试验中,卡非佐米可在血液和组织中抑制蛋白酶体活性,并在多发性骨髓瘤、血液学和实体瘤模型中延缓肿瘤生长。
毒理研究
遗传毒性
卡非佐米体外外周血淋巴细胞染色体畸变试验结果为阳性。卡非佐米在体外细菌回复突变(Ames)试验以及在小鼠骨髓微核试验中结果为阴性。
生殖毒性
卡非佐米尚未开展生育力与早期胚胎发育毒性试验。在大鼠和猴 28 天重复给药毒性试验、大鼠 6 个月重复给药毒性试验、猴 9 个月的重复给药毒性试验中,均未见卡非佐米对生殖器官和组织的影响。妊娠大鼠和兔在胚胎器官形成期经静脉给予卡非佐米,大鼠的给药剂量最高达 2 mg/kg/天,兔的给药剂量最高达 0.8 mg/kg/天,未发现致畸作用。在兔中,剂量 ≥ 0.4 mg/kg/天时可见着床前流产增加;在产生母体毒性 0.8 mg/kg/天剂量时,可见早期胚胎吸收和着床后流产增加,胎仔体重下降。兔 0.4 和 0.8 mg/kg/天的剂量分别约为人体推荐剂量27 mg/m2的 20%和 40%(基于体表面积计算)。
致癌性
卡非佐米尚未进行致癌性试验。
其他毒性
心血管毒性:猴单次静脉注射卡非佐米 3 mg/kg(以体表面积计,约为人体推荐剂量 27 mg/m2 的 1.3 倍),可见低血压、心率增加和血清肌钙蛋白 T 水平增加。
长期给药:采用类似于临床所用的给药方案,大鼠中以 ≥ 2 mg/kg 的剂量以及在猴中以 2 mg/kg的剂量重复静脉注射卡非佐米,可因毒性反应而致死亡。这些毒性发生在心血管系统(心力衰竭、心脏纤维化、心包积液蓄积、心脏出血/变性)、胃肠道(坏死/出血)、肾脏(肾小球性肾病、肾小管坏死、功能障碍)和肺脏(出血/炎症)。以体表面积计,大鼠 2 mg/kg/剂量约为人体推荐剂量 27 mg/m2 的 0.5 倍。以体表面积计,猴 2 mg/kg/剂量约等同于人体推荐剂量 27 mg/m2。
【临床药理】
药代动力学
卡非佐米按照20mg/m2到70mg/m2的剂量对多发性骨髓瘤患者进行30分钟输注时,最大血浆浓度(Cmax)和至无穷大时间点的曲线下面积(AUC0-inf)呈剂量依赖性增加。卡非佐米按照 20mg/m2 到 56mg/m2 的剂量对患有复发或难治性多发性骨髓瘤患者进行 2 至 10 分钟输注时,也观察到 Cmax和 AUC0-inf呈剂量依赖性增加。在相同剂量下,30 分钟输注与 2~10 分钟输注所观察到的 AUCinf相似,但是 Cmax低 2 至 3 倍。卡非佐米在重复进行每周 1 次 70mg/m2 30 分钟输注或每周 2 次 2 至 10 分钟 15 和 20mg/m2输注后没有发现蓄积的证据。
表 8 列出了不同给药方案的第 1 周期中曲线下的估计平均日平均面积(AUCC1,avg)、稳态时曲线下的平均日面积(AUCss)以及第 1 周期中最高剂量时的 Cmax(Cmax,C1)。
表 8: 不同卡非佐米给药方案的暴露参数
CV = 变异系数
分布
给予 20 mg/m2卡非佐米后,平均稳态分布容积为 28 L。体外试验中,在 0.4到 4 微摩尔的浓度范围内,卡非佐米与人血浆蛋白结合率为 97%。
消除
在第 1 周期第 1 天经静脉给予 ≥ 15mg/m2的剂量后,卡非佐米的半衰期 ≤ 1小时。输注时间为 30 分钟与 2 至 10 分钟时的半衰期相似。全身清除率为 151 至263L/小时。
代谢
卡非佐米通过肽酶裂解和环氧化物水解被快速代谢,其为卡非佐米的主要代谢途径。细胞色素 P450(CYP)介导的机制在卡非佐米的整体代谢中发挥很小的作用。
排泄
大约 25%的卡非佐米给药剂量在 24 小时内以代谢物形式在尿中排泄。原形化合物通过尿和粪便排泄的量可忽略不计(占总剂量的 0.3%)。
种族
基于目前有限的数据,亚洲受试者中观察到的卡非佐米药代动力学特征与全球人群未见显著差异。在研究20140242的复发性和难治性多发性骨髓瘤中国患者(N=19)中观察到,静脉输注30分钟27 mg/m2剂量的卡非佐米后,卡非佐米的平均(%CV)AUCinf、Cmax、清除率 和半衰期分别为401(43%)ng•hr/mL、1210(56%)ng/mL、153(73%) L/hr和0.792(36%)小时。群体药代动力学分析发现,种族影响卡非佐米的药代动力学特征不具有临床意义。
特殊人群
年龄(35-89 岁)、性别和种族(80%白人、11%黑人、6%亚裔和 3%西班牙裔美国人)以及轻度至重度肾损害(肌酐清除率 15-89 mL/min)对卡非佐米的药代动力学没有具有临床意义的影响。
肝功能不全
卡非佐米单剂量或重复剂量给药,基线肝功能状态对全身暴露量(AUClast)无明显影响。在 27 mg/m2剂量下,轻度肝损患者(总胆红素 1 至 1.5×ULN 和任意 AST,或总胆红素≤ ULN 和 AST > ULN)和中度肝损患者(总胆红素 > 1.5至 3×ULN 和任意 AST),与肝功能正常患者的 AUClast几何平均比分别为 144.4% 和 126.1%。尚未在重度肝功能损害(总胆红素 > 3×ULN 和任意 AST)患者中对卡非佐米的药代动力学进行评价。
肾功能不全
与肾功能正常的患者相比,接受透析的 ESRD 患者中卡非佐米的 AUC 升高33%。由于尚未研究卡非佐米的血液透析清除率,因此应在血液透析后给药。
【贮藏】
避光,密闭,2℃~8℃保存。
在原包装中保存。
【包装】
本品包装于I型玻璃瓶内,用涂有氟聚合物薄膜的氯化丁基橡胶塞密封,1瓶/盒。
| 产品名称 : | 注射用卡非佐米(凯洛斯)卡菲佐咪 卡菲佐米 Carfilzomib Carfilnat 60mg Injection |
| 常用名: | 注射用卡非佐米 |
| 成分: | 卡非佐米 |
| 剂型: | 冻干粉针剂 |
| 规格: | 60mg*1只 |
| 厂家: | 印度Natco制药 |
| 适用于: | 卡非佐米是一种蛋白酶体抑制剂,适应症: ① 用于治疗患有复发性或难治性多发性骨髓瘤的成人患者,这些患者已接受了一至三种疗法,联合:来那度胺和地塞米松;或地塞米松;或Daratumumab和地塞米松。 ② 作为治疗已接受一种或多种疗法的复发性或难治性多发性骨髓瘤患者的单一药剂。 |
| 用法用量: | 卡非佐米需要进行水合。 在第1周期的所有剂量给药之前以及如果出现输注相关反应或再次出现输注相关反应时进行预用药。 推荐的给药方案见详情页。更多剂量信息见完整处方信息。 |
温馨提示:因厂家更改产品包装、产地或者更换随机附件等没有任何提前通知,且每位咨询者购买情况、提问时间等不同,为此以下回复仅对提问者3天内有效,其他网友仅供参考!若由此给您带来不便请多谅解!